|
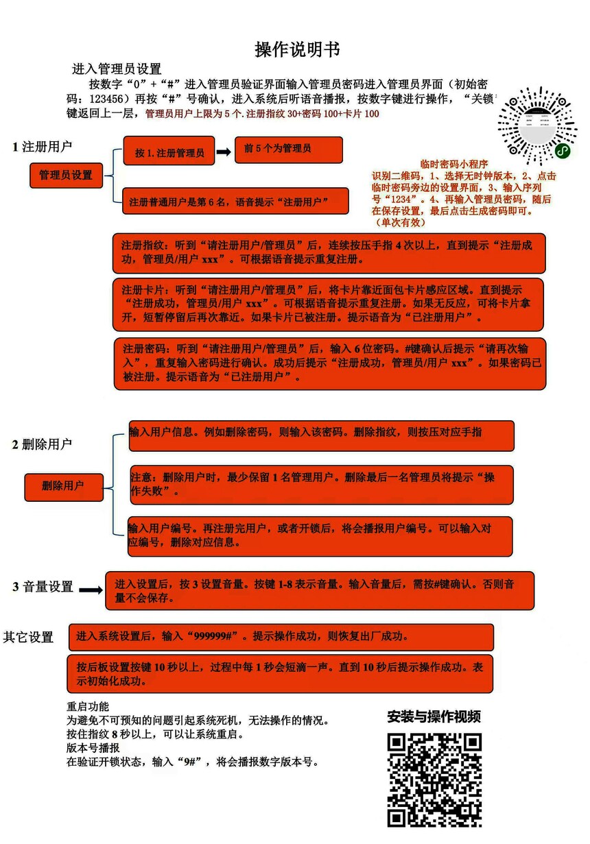
【指纹锁.中国】一握就开 耐久智能指纹锁 使用说明进入管理员设置: 先按数字“0”+“#” 进入管理员验证界面输入管理员密码进入管理员界面(初始密码123456)再按“#”号确认, 进入系统后听语音播报,按数字键进行操作。按“* ”键可返回上一级。 管理员用户上限为5个.注册指纹30,密码100,卡片100 1注册用户 管理员设置 按1 注册管理员 前5个为管理员 注册普通用户是第6名之后的,语音提示“注册用户” 注册指纹:听到“请注册用户/管理员”后,连续按压手指4次以上,直到提示“注册成功,管理员/用户xxx”。 可根据语音提示重复注册。 注册卡片:听到“请注册用户/管理员”后,将卡片靠近面包卡片感应区域。直到提示“注册成功,管理员/用户xxx”。 可根据语音提示重复注册。如果无反应,可将卡片拿开,短暂停留后再次靠近。如果卡片已被注册。提示语音为“已注册用户”。 注册密码:听到“请注册用户/管理员”后,输入6位密码。#键确认后提示“请再次输入”,重复输入密码进行确认。 成功后提示“注册成功,管理员/用户xxx”。如果密码已被注册。提示语音为“已注册用户”。 2删除用户 输入用户信息。例如删除密码,则输入该密码。删除指纹,则按压对应手指. 注意:删除用户时,最少保留1名管理用户。删除最后一名管理员将提示“操作失败“ 输入用户编号。再注册完用户,或者开锁后,将会播报用户编号。可以输入对应编号,删除对应信息。 3音量设置 进入设置后,按3设置音量。按键1-8表示音量。输入音量后,需按#键确认。否则音量不会保存。 4其它设置 进入系统设置后,输入“999999#”。提示操作成功,则恢复出厂成功。 按后板设置按键 10秒以上,过程中每1秒会短滴一声。直到10秒后提示操作成功。表示初始化成功。 重启功能 为避免不可预知的问题引起系统死机,无法操作的情况。 按住指纹8秒以上,可以让系统重启。版本号播报,在验证开锁状态,输入“9#”,将会播报数字版本号。 5临时密码小程序 识别二维码, 1、选择无时钟版本, 2、点击临时密码旁边的设置界面, 3、输入序列号“1234” 4、再输入管理员密码,随后在保存设置, 最后点击生成密码即可。(单次有效) 官方说明书 |

