• 排序
  • 分类

2025-12-23

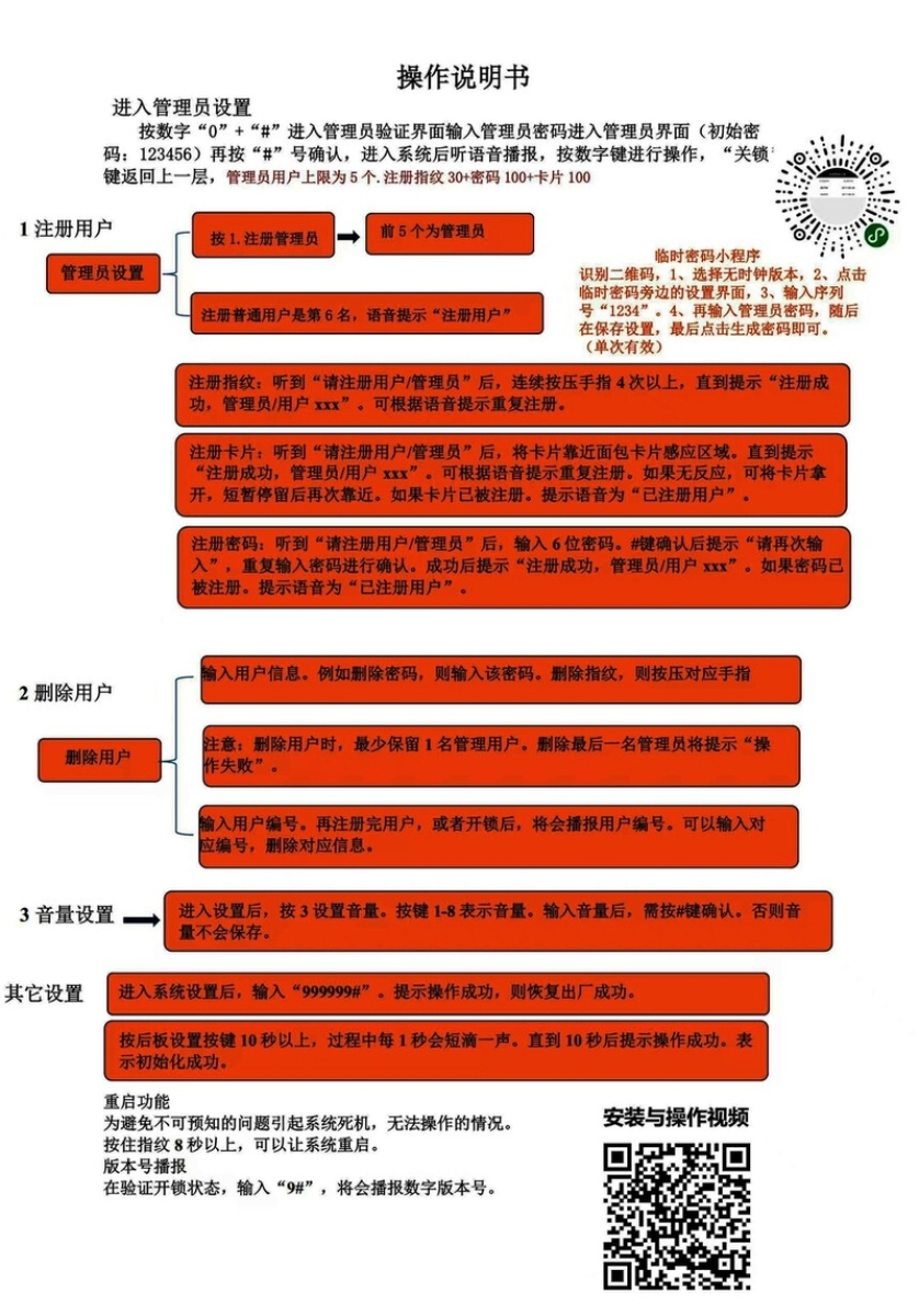
如果无反应,可将卡片拿开,短暂停留后再次靠近。提示语音为“已注册用户”  ...

2024-11-10

琨山D58智能全自动指纹锁,能够自动开启和关闭门锁,并且可以手机端双向监控  ...

2024-04-04

 

当下正是锁具的电子防盗时代,除了居家指纹锁的普及,一般单位公司里普及了  ...

2024-03-21

 1

用户手册.pdf琨(昆)山牌指纹锁说明书新入门操作手册指南

2024-03-18

 

觅兔全自动智能指纹锁操作使用说明*号键表示取消#号键表示确认*#组合键为进  ...

2024-03-18

 

2023-12-03

 

新机会提升您修改新管理密码,根据语言提升连续输入两次即完成。最后按“*”  ...

2023-12-01

 2
取消
技术支持: 悟空建站
  • 首页
  • 电话
  • 留言
  • 位置
  • 会员